Cargando...
Erwin Broner era el arquitecto al que la familia Boenders deseaba encargar el diseño de su casa. Sus deseos no se pudieron cumplir, pues Broner falleció en 1971. En 1978 Gisela Broner nos recomendó para el proyecto. La planta de la casa sigue las indicaciones de un pequeño croquis que la señora Boenders dibujó.
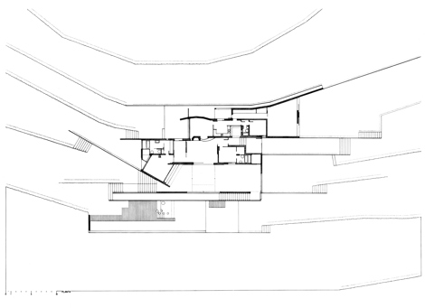
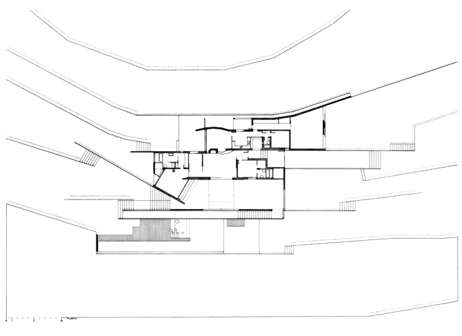
La casa emerge de lo existente sin dejar de ser nueva. Recuerdos lejanos de las casas rurales ibicencas. Las estancias interiores de la casa fluyen e intercambian entre muros blancos. Los espacios exteriores se prolongan y mezclan con los muros de piedra que soportan las antiguas terrazas de cultivo, ahora ocupadas por pinos de generación espontánea. Las vigas de madera, de igual sección, se distancian según la luz que deben cubrir; el pavimento interior, de arcilla cocida lustrada; entre suelo y techo los muros blancos son los protagonistas. Los pavimentos exteriores son alfombras de mosaicos hidráulicos reciclados. El salón interior se extiende en una terraza con veranda desde la que se divisa a lo lejos el mar; el agua dulce de la piscina, de algún modo, aproxima la salada. Una cubierta ligera para protegerse del nocturno rocío veraniego se acompaña con dos mimosas y un níspero. La piscina, entre muelle de club náutico y aljibe mexicano barraganiano, tiene un rincón de estar mojado, con pilones para apoyar copas de cocktail y mesita bandeja.
La familia Schroeder deseaba tener una casa junto a sus amigos los Boenders. Se proyectó una casa diferente pero del mismo espíritu; una fuente iba a encontrarse entre ambas casas. El diseño se paró en el camino.
Información general
Casa Boenders
AÑO
Opción de visitas
Dirección
c/ de la Cadernera, 26
07820 San Antonio Abad - Illes Balears
Latitud: 38.96501111204276
Longitud: 1.3266720291963365
Clasificación
Superficie construida
Premios
Estudios de arquitectura participantes
Información aportada por
José Antonio Martínez Lapeña & Elías Torres Architects
-
Sección - José Antonio Martínez Lapeña & Elías Torres Architects -
Planta - José Antonio Martínez Lapeña & Elías Torres Architects -
Lluís Casals -
Lluís Casals
Ubicación
Itinerarios
https://content.gnoss.ws/carq/https://content.gnoss.ws/carq//imagenes/Documentos/imgsem/7d/7d6a/7d6ab9a0-f6e5-456a-aa70-7d36ca6faf75/a8dc263b-f6a9-47d5-8810-e2b8619fb972.jpg, 0000014577/025_15b_LLC.jpg
https://content.gnoss.ws/carq/https://content.gnoss.ws/carq//imagenes/Documentos/imgsem/7d/7d6a/7d6ab9a0-f6e5-456a-aa70-7d36ca6faf75/b0d9d17f-73b7-4ff6-8bc8-038b69bba1c3.jpg, 0000014577/025_13_LLC.jpg
https://content.gnoss.ws/carq/https://content.gnoss.ws/carq//imagenes/Documentos/imgsem/7d/7d6a/7d6ab9a0-f6e5-456a-aa70-7d36ca6faf75/d700f4ca-b870-4366-87d4-37fddbc5317a.jpg, 0000014577/025_14_LLC.jpg
https://content.gnoss.ws/carq/https://content.gnoss.ws/carq//imagenes/Documentos/imgsem/7d/7d6a/7d6ab9a0-f6e5-456a-aa70-7d36ca6faf75/abf1ee6a-e89c-4d23-8004-fb86812b6f26.jpg, 0000014577/025_16_LLC.jpg
https://content.gnoss.ws/carq/https://content.gnoss.ws/carq//imagenes/Documentos/imgsem/7d/7d6a/7d6ab9a0-f6e5-456a-aa70-7d36ca6faf75/c3f22bff-86f6-4fe2-b3ce-18755b2c3040.jpg, 0000014577/025_17a_LLC.jpg
https://content.gnoss.ws/carq/https://content.gnoss.ws/carq//imagenes/Documentos/imgsem/7d/7d6a/7d6ab9a0-f6e5-456a-aa70-7d36ca6faf75/bf089b66-241f-442d-848e-aa2f50dbdb98.jpg, 0000014577/025_19_LLC.jpg
https://content.gnoss.ws/carq/https://content.gnoss.ws/carq//imagenes/Documentos/imgsem/7d/7d6a/7d6ab9a0-f6e5-456a-aa70-7d36ca6faf75/c3074cef-2dfb-49b6-870f-6fb8ae06f5f4.jpg, 0000014577/025_20_LLC.jpg
https://content.gnoss.ws/carq/https://content.gnoss.ws/carq//imagenes/Documentos/imgsem/7d/7d6a/7d6ab9a0-f6e5-456a-aa70-7d36ca6faf75/97003811-1e0f-4adb-a4c4-c4794750c7ce.jpg, 0000014577/025_4a.jpg
https://content.gnoss.ws/carq/https://content.gnoss.ws/carq//imagenes/Documentos/imgsem/7d/7d6a/7d6ab9a0-f6e5-456a-aa70-7d36ca6faf75/c8e6cb7b-809b-4bba-9eea-dcf70a648e30.jpg, 0000014577/025_10.jpg
https://content.gnoss.ws/carq//imagenes/Documentos/imgsem/7d/7d6a/7d6ab9a0-f6e5-456a-aa70-7d36ca6faf75/f77ffcd3-72b7-4c51-a163-b1f12c86120d.jpg, 0000014577/025_7b.jpg
https://content.gnoss.ws/carq//imagenes/Documentos/imgsem/7d/7d6a/7d6ab9a0-f6e5-456a-aa70-7d36ca6faf75/d39452e5-0969-40eb-b749-c1f83afe657e.jpg, 0000014577/025_8.jpg
https://content.gnoss.ws/carq//imagenes/Documentos/imgsem/7d/7d6a/7d6ab9a0-f6e5-456a-aa70-7d36ca6faf75/118c3537-18d9-43b3-8ae2-f16bcc4b552d.jpg, 0000014577/025_12.jpg





